هکر KuCoin در حال تبدیل لایت کوینها به بیت کوین!
گزارش جدید Chainalysis که یک شرکت تحلیلگر بلاکچین میباشد، نشان میدهد که 280 میلیون دلار کوینی که دزدیده شد، کجا رفته است.
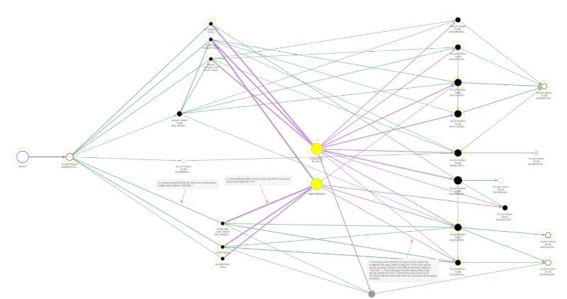
در حالی که هکر KuCoin برای پولشویی بیشتر از صرافیهای غیرمتمرکز از جمله یونیسواپ (Uniswap) و کایبر (Kyber) استفاده میکند، Chainalysis فاش کرد که برخی از آلت کوینهای دزدیده شده، برای خرید بیت کوین در صرافیهای متمرکز مورد استفاده قرار گرفتهاند.
جهت یادآوری: در روز جمعه مورخ 25 سپتامبر، یک هکر ناشناس توانست به کلیدهای خصوصی حداقل یکی از کیف پولهای گرم (Hot Wallet) KuCoin دسترسی پیدا کند و آن را خالی کند. محتویات این کیف پول شامل بیت کوین، اتریوم و انواع آلت کوینها بود که ارزش آن به بیش از 281 میلیون دلار میرسید.
برخی از پروژهها از جمله تتر(Tether)، اوریون (Orion) و Velo Labs دست به کار شده و مقداری از وجوه را فریز کردند؛ ولی تا تاریخ 30 سپتامبر، این هکر موفق شده بود که 13.2 میلیون دلار از ارزهای سرقتی را در صرافیهای غیرمتمرکز به فروش برساند.
صرافیهای غیرمتمرکز راههای وسوسهکنندهای برای پولشویی در اختیار افراد قرار میدهند. طبق گفتهی Chainalysis در گزارش امروز:
با استفاده از صرافیهای غیرمتمرکز، هکرها توانستند وجوه دزدیده شده را به انواع دیگر ارزهای دیجیتال تبدیل کنند؛ بدون اینکه مجبور باشند فرایندهای شناخت مشتری صرافیهای تحت نظارت قانون را طی کنند.

البته Chainalysis عنوان کرد که برخی از وجوه سرقتی، وارد صرافیهای تحت نظارت قانون یا حداقل صرافیهای متمرکز شدهاند:
هکرها تقریباً 875 بیت کوین (معادل 9.2 میلیون دلار) را با استفاده از آلت کوینها (از جمله لایت کوین) از صرافیهای متمرکز خریده و برداشت نمودهاند. از 875 بیت کوین مذکور، حودا 683 بیت کوین به خدمات میکسینگ ارسال شدهاند.
Chainalysis همچنین فاش کرد که تمام 26,733 لایت کوین (به ارزش بیش از 1.2 میلیون دلار) دزدیدهشده به صرافیها واریز شدهاند.

KuCoin که به دنبال این حمله خدمات واریز و برداشت را متوقف کرده بود، در تلاش جهت راهاندازی مجدد خدمات برای برخی از توکنها میباشد که هنوز بسیاری از آنها در هالهای از ابهام قرار دارند. به عنوان مثال توکنهای Newscrypto، EdenChain و پروتکل WOM به تازگی در دسترس قرار گرفتهاند ولی برخی کاربران کماکان نمیتوانند شماری از توکنهای مطرح از جمله ریپل و اتریوم را واریز یا برداشت نمایند.
همانطور که قابل پیشبینی بود، حجم معاملات KuCoin به دنبال هک کاهش یافته است. طی دو ماه آخر قبل از هک، حجم معاملات KuCoin در 24 ساعت، هیچوقت کمتر از 100 میلیون دلار نشد ولی این میزان در حال حاضر از 90 میلیون دلار هم کمتر است.

دیدگاه خود را ثبت کنید